121
政府信息公开
/col/col56363/index.html
信息公开目录
/col/col56364/index.html
公告公示
/col/col61226/index.html?number=RCA21
首页
>
政府信息公开
>
信息公开目录
>
公告公示
索引号:
12371082MB2843001W/2025-04118
发布单位:
荣成市行政审批服务局
内容分类:
公告公示
成文日期:
2025-09-02
公开方式:
主动公开
公开范围:
面向全社会
有效性/截止日期:
文号:
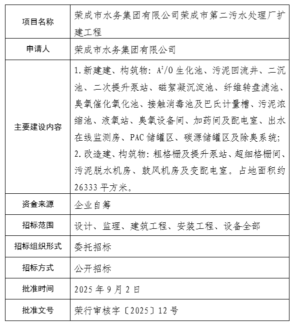
荣成市水务集团有限公司荣成市第二污水处理厂扩建工程招标投标核准结果公示
时间:2025年09月02日 08:21
来源:荣成市行政审批服务局
浏览次数:
打印