121
政府信息公开
/col/col56363/index.html
信息公开目录
/col/col56364/index.html
公告公示
/col/col61226/index.html?number=RCA21
首页
>
政府信息公开
>
信息公开目录
>
公告公示
索引号:
113710820043632391/2025-05136
发布单位:
荣成市石岛管理区
内容分类:
公告公示
成文日期:
2025-10-17
公开方式:
主动公开
公开范围:
面向全社会
有效性/截止日期:
文号:
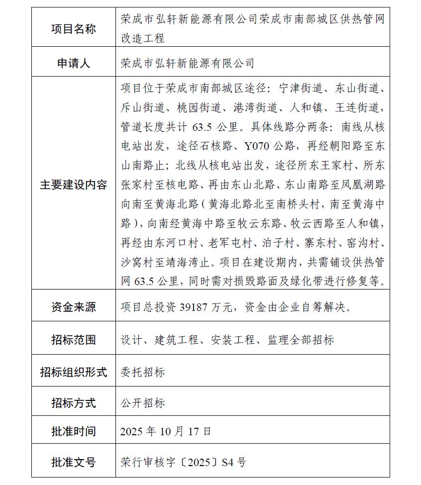
荣成市弘轩新能源有限公司荣成市南部城区供热管网改造工程招标投标核准结果公示
时间:2025年10月17日 13:46
来源:荣成市石岛管理区
浏览次数:
打印