121
政府信息公开
/col/col56363/index.html
信息公开目录
/col/col56364/index.html
公告公示
/col/col61226/index.html?number=RCA21
首页
>
政府信息公开
>
信息公开目录
>
公告公示
索引号:
12371082MB2843001W/2023-00325
发布单位:
荣成市行政审批服务局
内容分类:
公告公示
成文日期:
2023-01-16
公开方式:
主动公开
公开范围:
面向全社会
有效性/截止日期:
文号:
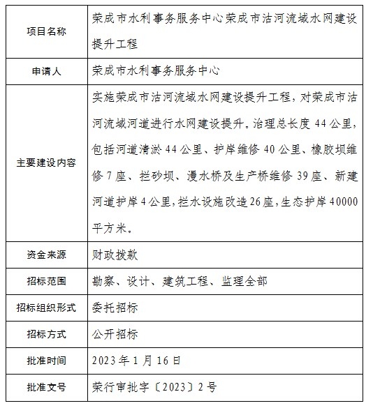
荣成市水利事务服务中心荣成市沽河流域水网建设提升工程招标投标核准结果公示
时间:2023年01月16日 13:33
来源:荣成市行政审批服务局
浏览次数:
打印